双五星
一种电动汽车整车热管理系统及其控制方法
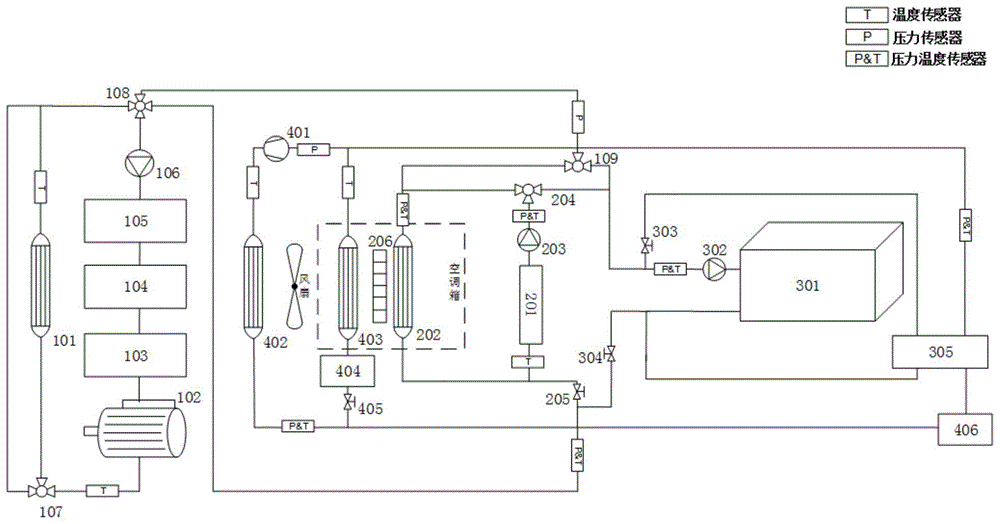
本发明公开了一种电动汽车整车热管理系统,包括电机‑散热器回路、PTC加热回路、电池组回路以及空调回路;各个回路之间通过阀门、板式换热器实现热传递及热交换,以满足不同工况下,各部件加热冷却的要求。本发明热管理回路中仅使用阀门实现了电机回路、电池回路、PTC回路的互通。本发明同时公开了一种电动汽车整车热管理系统控制方法,采用电池实际工作温度TB与电池标准工作温度T0差值ΔT1,以及电机出口水温TM与电池实际工作温度TB差值ΔT2作为识别参数,利用模糊控制方法确定合适的回路模式。这种控制方法实现了根据车辆实际情况,实时切换热管理回路模式,最大程度节省电池能耗。
吉林大学
授权发明